Umweltverträgliche Entsorgung von metallischen Abfällen
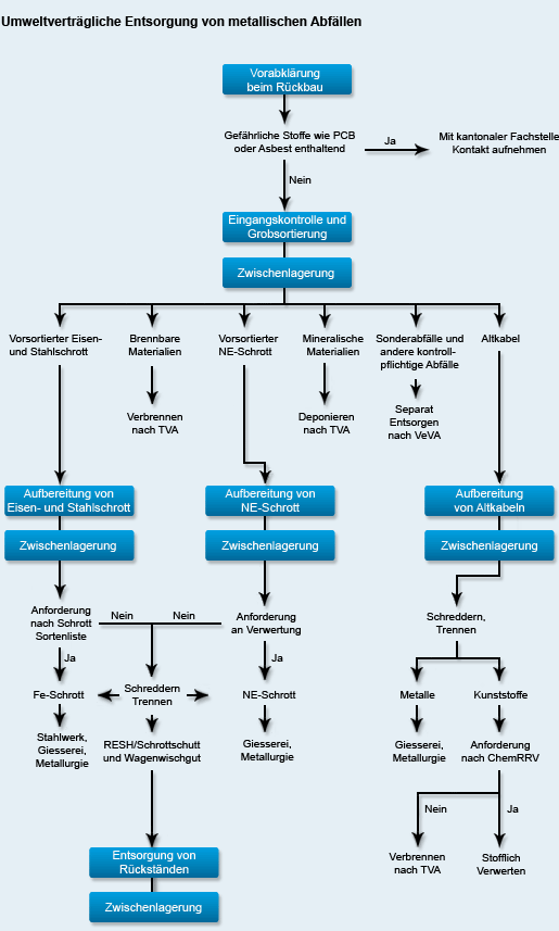
Metallische Abfälle fallen in Haushalten, in Gewerbe und Industrie sowie bei Abbruch- und Rückbauarbeiten an und werden durch Entsorgungsunternehmen aufbereitet. Schrotte aus der Behandlung von metallischen Abfällen sind wichtige Rohstoffe für Stahlwerke, Giessereien oder die Metallurgie, die Rohmetalle oder andere Produkte aus Metall herstellen. Im Hinblick auf die Umweltverträglichkeit ist bei der Entsorgung von metallischen Abfällen wichtig, dass metallische Abfälle, die gefährliche Stoffe oder elektronische Bauteile enthalten, separat entsorgt werden. Damit das Recycling der Metalle nicht erschwert wird, sollen die nicht-metallischen Anteile soweit als möglich abgetrennt und separat behandelt werden.
Metallische Abfälle bestehen überwiegend aus Eisen- oder Nichteisenmetallen. Zu den Eisenmetallen gehören Gusseisen, unlegierter Stahl (wie Beton- und Baustahl, Edelbaustahl), niedriglegierter Edelstahl sowie zum Beispiel mit Chrom, Nickel oder Molybdän legierter Edelstahl. Bei den Nichteisenmetallen wird zwischen Basismetallen (wie Kupfer, Blei, Zinn, Zink, Kupferlegierungen oder Edelmetallen) und Leichtmetallen (wie Aluminium oder Aluminiumlegierungen) unterschieden.
Nach Herkunft können folgende Metallschrottarten unterschieden werden:
- Neuschrott fällt bei der Produktion von Infrastruktur, Maschinen und anderen Gütern an. Dabei handelt es sich um Abfälle aus der formgebenden Bearbeitung von Metallen wie Drehen, Fräsen, Bohren, Stanzen oder Pressen.
- Altschrott entsteht bei der Montage, der Reparatur, dem Unterhalt oder dem Abbruch von Infrastruktur, Maschinen oder anderen Gütern. Oft handelt es sich um ein Gemisch von metallischen Abfällen. Teilweise sind die Metalle beschichtet oder liegen im Verbund mit anderen Materialien vor.
- Schrott aus Konsumgütern stammen aus Haushalten und Gewerbe. Dazu gehören ausgediente Gegenstände aus Metall, die zum Beispiel von Gemeinden gesammelt werden. Die umweltverträgliche Entsorgung von Altfahrzeugen und Abfällen aus elektrischen und elektronischen Geräten ist in separaten Rubriken beschrieben:
Umweltverträgliche Entsorgung von Altfahrzeugen
Umweltverträgliche Entsorgung von elektrischen und elektronischen Geräten
Durch Separatsammlung oder durch Sortierung werden Eisen- und Nichteisenschrott getrennt. Grössere Teile werden durch Scheren (Grobzerkleinerung auf transport-fähige Masse) oder Schreddern (Feinzerkleinerung mit Trennprozessen) zerkleinert. Dabei werden auch nichtmetallische Materialien aus Anhaftungen oder Verbundmaterialien abgetrennt. Diese Rückstände sind oft stark mit Schadstoffen belastet und müssen separat entsorgt werden. Kabel stammen aus dem Rückbau von Gebäuden und Anlagen oder aus der Demontage von Geräten und werden in Leiter und Ummantelung zerlegt.
