Wie läuft eine UVP ab?
Die Umweltverträglichkeitsprüfung ist als Prozess eingebettet in ein massgebliches Bewilligungs-, Genehmigungs-, bzw. Konzessionsverfahren für die betreffende Anlage.
Die am UVP-Prozess beteiligten Hauptakteure sind:
- der Gesuchsteller
- die zuständige Behörde (jene Behörde, welche das massgebliche Verfahren durchführt)
- die Umweltschutzfachstelle.
Eine wichtige Stellung im Verfahren haben ausserdem die gemäss Artikel 48 VwVG zur Beschwerde Berechtigten (betroffene Private und beschwerdeberechtigte Umweltorganisationen).
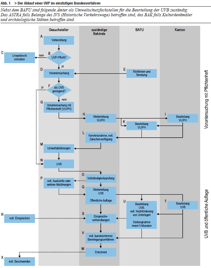
Die untenstehende Abbildung stammt aus dem UVP-Handbuch und zeigt schematisch den UVP-Ablauf im einstufigen Bundesverfahren:
Im Modul 4 des UVP-Handbuchs werden der Ablauf der UVP sowie die Aufgaben der Beteiligten Schritt für Schritt exemplarisch am einstufigen Bundesverfahren aufgezeigt.
