Smaltimento ecocompatibile di rifiuti metallici
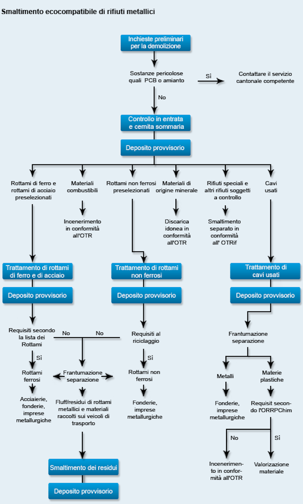
I rifiuti metallici sono prodotti dalle economie domestiche, dalle attività artigianali e industriali nonché dai lavori di demolizione e di smantellamento e sono trattati dalle imprese di smaltimento. I rottami risultanti dal trattamento di rifiuti metallici rappresentano materie prime importanti per le acciaierie, le fonderie e le imprese metallurgiche, che fabbricano metalli grezzi o altri prodotti in metallo. Nello smaltimento di rifiuti metallici è importante dal punto di vista dell’ecocompatibilità che i rifiuti di questo tipo, contenenti sostanze pericolose o componenti elettronici, siano smaltiti separatamente. Le parti non metalliche vanno trattate per quanto possibile separatamente al fine di non rendere più difficile il riciclaggio dei metalli.
I rifiuti metallici sono composti perlopiù da metalli ferrosi e da metalli non ferrosi. I metalli ferrosi sono, ad esempio, la ghisa, l'acciaio non legato (come il tondino per il cemento armato, l'acciaio da costruzione e l'acciaio inossidabile da costruzione), l'acciaio inossidabile basso legato nonché l'acciaio inossidabile legato ad esempio con cromo, nichel o molibdeno. I metalli non ferrosi si distinguono in metalli di base (ad es. rame, piombo, stagno, zinco, leghe di rame e metalli preziosi) e metalli leggeri (ad es. alluminio e leghe di alluminio).
A seconda della provenienza si distinguono i seguenti tipi di rottami di metallo:
- i ricuperi nuovi provengono dalla produzione di infrastrutture, macchine e altri beni; si tratta di rifiuti derivanti da lavorazioni volte a dare una certa forma ai metalli, quali la tornitura, la fresatura, la perforazione, lo stampaggio e la pressatura.
- i ricuperi di demolizione provengono dal montaggio, dalla riparazione, dalla manutenzione e dalla demolizione di infrastrutture, macchine e altri beni. Spesso si tratta di una miscela di rifiuti metallici. A volte i metalli presentano dei rivestimenti oppure sono aggregati ad altri materiali.
- i rottami di beni di consumo provengono dalle economie domestiche e dalle attività artigianali (ad es. oggetti di metallo non più utilizzati raccolti dai Comuni). Lo smaltimento ecocompatibile di veicoli fuori uso e di scarti provenienti da apparecchiature elettriche ed elettroniche è descritto in rubriche distinte:
Smaltimento ecocompatibile dei veicoli fuori uso
Smaltimento ecocompatibile di apparecchiature elettriche ed elettroniche
I rottami ferrosi e quelli non ferrosi vengono separati attraverso la raccolta differenziata o attraverso la cernita e i pezzi più grandi sono triturati con lame (macinazione grossolana) o e trituratori («shredder»). In questa fase vengono anche rimossi materiali non metallici presenti in aderenze e in materiali composti. Spesso questi residui sono fortemente contaminati da sostanze nocive e devono essere smaltiti separatamente. I cavi provengono dalla demolizione di immobili e impianti o dallo smontaggio di apparecchiature e vengono scomposti separando i conduttori dai rivestimenti.
Lo schema sottostante fornisce una panoramica dei principali elementi dello smaltimento ecocompatibile di rottami e cavi usati. Per maggiori informazioni, cliccare direttamente sulle caselle dello schema o navigare nella colonna di sinistra.
