Comment se déroule une EIE?
L'EIE s'intègre dans une procédure décisive d'autorisation, d'approbation ou d'octroi de concession s'appliquant à l'installation concernée.
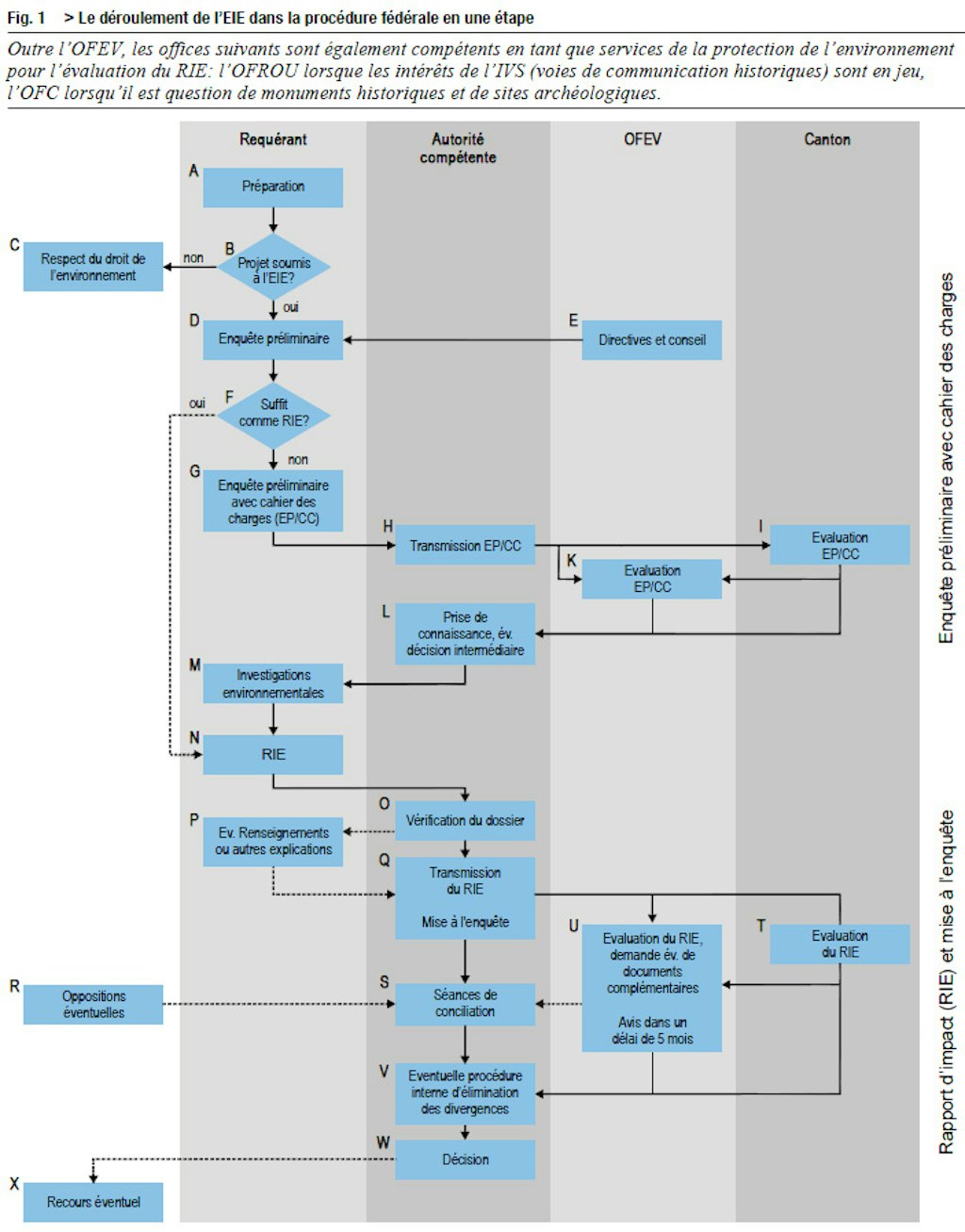
Les principaux acteurs prenant part au déroulement de l'EIE sont:
- le requérant
- l'autorité compétente (l'autorité qui effectue la procédure décisive)
- le service spécialisé de la protection de l'environnement.
Sont en outre concernés par la procédure tous ceux qui ont qualité pour recourir (organisations de protection de l'environnement ou particuliers concernés), conformément à l'art. 48 de la loi fédérale sur la procédure administrative (PA).
Le schéma ci-dessous, tiré du manuel EIE, illustre le déroulement de l'EIE dans la procédure fédérale en une étape:
Le module 4 du manuel EIE détaille pas à pas le déroulement de l'EIE ainsi que les tâches des parties prenantes dans la procédure fédérale en une étape.
